展会新闻
海外买家团将至,对接全球商机!(附买家采购需求清单)
2023-09-14
自2018年应急管理部设立已进入第五个年头,中国应急产业发展进入快车道,行业积极贯彻习近平总书记“积极推广应用新技术、新设备、新工艺,高度重视现代化信息技术的应用,不断提高公共安全装备水平” 指示精神,一大批创新性的安全应急装备应运而生,展现了“全灾种、大应急”体系的建设成果。

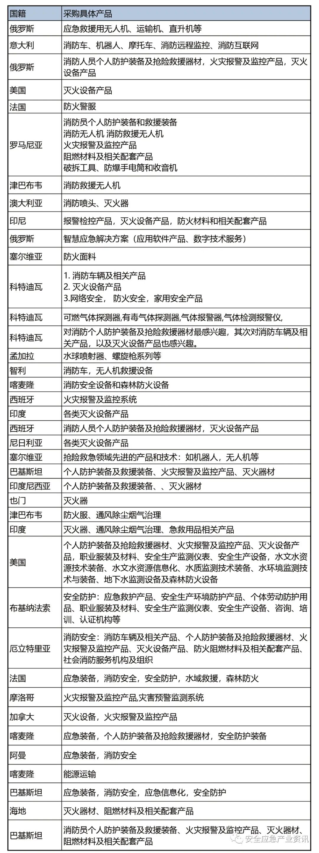
在大环境向好发展、政策的积极支持下,2023中国国际应急管理展览会(以下简称中国应急展)也向海外专业买家“打开大门”,邀请海外买家11月共聚北京,与中国应急展展商见面,搭建商务沟通桥梁。
因海外买家商贸对接意愿强烈,中国应急展组委会将组织海外买家配对专场活动,如有和海外买家配对需求的展商,请联系展会服务人员提交配对申请,提前抢位。
活动时间:2023/11/15 14:00-16:30
活动地点:展会商贸配对区,北京国家会议中心(北京市朝阳区天辰东路7号)
活动形式:展商和买家将根据展前配对意愿,在展会现场商贸配对区进行15-20分钟/场的沟通,一般进行3-5场配对(即一位展商与3-5位买家进行沟通)。
报名截止时间:因商贸配对需要展前将企业英文简介、产品介绍发送至买家,沟通买家配对意愿和时间安排,并将配对买家信息发送至各位展商。因此,为服务好展商,落实好配对工作,请有配对意愿的展商于2023年10月13日前报名。
联系人:张玉洁(女士)
电话:+86-13522251020
邮箱:event@esindustry.org



我要参展
我要参观
我要参会